
CAR - MSC 疗法何以具有革命性突破?
精准定位难题:MSC 虽然能够对免疫系统的过度反应起到一定的对抗作用,然而其在体内的分布较为广泛,缺乏精准的定位能力,难以精确地找到炎症的源头所在,就如同在茫茫大海中寻找一枚特定的针,难度极大。
免疫调节效能局限:单独使用 MSC 时,有时无法充分地激发免疫系统自身的修复潜能,其免疫调节效果未能达到理想的程度,难以对疾病进程进行足够有效的干预。
而 CAR - MSC 疗法的诞生恰好成功地攻克了这些难题:
精准靶向定位:借助嵌合抗原受体(CAR),这些经过改造的干细胞能够精准地识别并附着于特定的病变细胞之上,就像给它们装上了精准的导航系统,能够准确无误地找到并针对炎症源进行治疗,从而确保治疗效果更为集中且高效。
强化免疫调节功能:CAR - MSC 进入人体后,不仅仅能够缓解免疫反应,还能够进一步激活免疫系统自身的修复机制,通过对免疫微环境进行精细调节,实现对疾病的有效控制,犹如为免疫系统注入了一股强大的活力源泉。
降低药物依赖风险:相较于传统的免疫抑制治疗手段,CAR - MSC 疗法具有显著的优势,有望大幅减少患者对长期药物治疗的依赖,从而有效降低药物副作用带来的不良影响,使患者的生活质量得到实质性的提升,为患者带来新的生活希望。
临床前研究:CAR - MSC 疗法的初步胜利
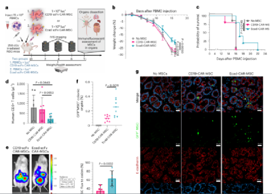
在梅奥诊所开展的最新研究项目中,科学家们通过严谨的动物实验对 CAR - MSC 疗法的可行性进行了深入验证。他们将这一创新疗法应用于移植物抗宿主病(GVHD)和炎症性肠病(IBD)的治疗研究之中。GVHD 是一种在移植手术后较为常见的并发症,其发病机制是供体细胞错误地攻击宿主的组织,从而引发严重的免疫反应;而 IBD 则涵盖了溃疡性结肠炎和克罗恩病等慢性消化系统疾病,这些疾病会导致肠道长期处于炎症状态。
研究结果令人振奋,经过基因工程精心改造的 CAR - MSCs 在小鼠模型实验中展现出了卓越的性能,它们能够高效地定位到炎症区域,并显著地改善炎症反应状况,有力地增强了免疫系统对病变部位的修复能力,最终使得小鼠的健康状况得到了明显改善,存活率也得到了显著提高。这一重要成果为 CAR - MSC 疗法在自身免疫性疾病治疗领域的广泛应用奠定了坚实而可靠的基础。

随着靶向干细胞(CAR - MSC)疗法的惊艳问世,自身免疫性疾病治疗的未来格局或将发生根本性的转变。通过其精准的靶向治疗机制、强大的免疫调节功能以及有效的炎症控制能力,CAR - MSC 疗法不仅为患者提供了更为安全、高效的治疗选择,还为他们描绘出了一幅更加美好的生活画卷,有望显著提升患者的生活质量。可以预见,这项技术在未来的不断突破与持续发展,将为全球范围内的患者开启前所未有的治疗新机遇之门,成为他们战胜自身免疫性疾病的有力武器。
